教育王國
標題: 估算學生全港排名 [打印本頁]
作者: Hkmama818 時間: 20-12-7 19:14 標題: 估算學生全港排名
請問如何估計一間小學嘅學術能力在全港中嘅排名range?
睇幾多個入到B1A都未必準,如果小學一直走保守路線,朵又唔響,前人未必夠膽報B1A嘅學校,咁當然亦唔會好多個學生有B 1A offer。
而且,小學老師又唔會知道畢業生preS1嘅成績。。極其量知道平時操卷嘅成績。所以,究竟是如何估算的呢?

作者: JojoDad 時間: 20-12-13 12:49
回覆 Hkmama818 的帖子
其實校長好有經驗啦,咁多年佢大概知自已小學乜位置,自己校內級幾是全港B幾,所以只有信佢。又或者睇番前兩年級十級二十派乜Band 校,你自己大概都可估算到,雖然無學校糸統咁齊全。
作者: Hkmama818 時間: 20-12-13 13:41
JojoDad 發表於 20-12-13 12:49 
回覆 Hkmama818 的帖子
其實校長好有經驗啦,咁多年佢大概知自已小學乜位置,自己校內級幾是全港B幾,所以 ...
可能我問得唔夠清楚,我意思係學校老師/主任/校長會否有辦法或資料,令佢哋比收風勁嘅家長更能準確估算,定係大家都只係望著以前嘅派位結果來估計?

作者: bobbob 時間: 20-12-13 13:46
Hkmama818 發表於 20-12-7 19:14 
請問如何估計一間小學嘅學術能力在全港中嘅排名range?
睇幾多個入到B1A都未必準,如果小學一直走保守路線 ...
小學如果唔知學生pre s1排名又點估計各banding學生人數?
作者: tpmon 時間: 20-12-13 13:51
Hkmama818 發表於 20-12-13 13:41 
可能我問得唔夠清楚,我意思係學校老師/主任/校長會否有辦法或資料,令佢哋比收風勁嘅家長更能準確估算, ...
學校/老師憑經驗是"估到"學生大約是全港和本區的Banding 的,但他們没有責任同家長講。
如果一間小學同家長講清楚小孩是"本區"Band 幾(頭/中/尾),已算交足了功課。

作者: Hkmama818 時間: 20-12-13 13:51
bobbob 發表於 20-12-13 13:46 
小學如果唔知學生pre s1排名又點估計各banding學生人數?
學生是七月在中學做pre S1的,所以小學係照計係唔會知道的,⋯⋯不是嗎?

作者: bobbob 時間: 20-12-13 13:54
Hkmama818 發表於 20-12-13 13:51 
學生是七月在中學做pre S1的,所以小學係照計係唔會知道的,⋯⋯不是嗎?
...
當年嘅未知,但早2年嘅會知,edb亦係用2個雙數年嘅pre s1做banding reference
作者: Hkmama818 時間: 20-12-13 13:58
bobbob 發表於 20-12-13 13:54 
當年嘅未知,但早2年嘅會知,edb亦係用2個雙數年嘅pre s1做banding reference
所以小學手上會有畢業生早兩年preS1 成績?
我知道EBD係用2個雙數年的preS1做reference 但小學有收到成績或舊生ranking 做指標嗎?

作者: peggyhklam 時間: 20-12-13 14:32
校長會有經驗的,我學校都會預計全港及本區排名

作者: Poyau 時間: 20-12-13 14:39
Hkmama818 發表於 20-12-13 13:58 
所以小學手上會有畢業生早兩年preS1 成績?我知道EBD係用2個雙數年的preS1做reference 但小學有 ...
小學知畢業生Banding 但無ranking

作者: Hkmama818 時間: 20-12-13 14:43
Poyau 發表於 20-12-13 14:39 
小學知畢業生Banding 但無ranking
不要介意我再問,我真係唔太清楚:從派到嘅中學估計,定EDB 有相關cutoff point俾小學?

作者: Hkmama818 時間: 20-12-13 14:55
Hkmama818 發表於 20-12-13 14:43 
不要介意我再問,我真係唔太清楚:從派到嘅中學估計,定EDB 有相關cutoff point俾小學?
...
例如幾多名以內係band 1,會知道嗎?中學又知道有幾多個B1,2,3派咗入去嗎?定係考完preS1,甚至開學後見到真人嘅實力先知?

作者: tpmon 時間: 20-12-13 15:01
Hkmama818 發表於 20-12-13 14:43 
不要介意我再問,我真係唔太清楚:從派到嘅中學估計,定EDB 有相關cutoff point俾小學?
...
不清楚,因不是做小學的高層。
小學的班主任,即使只是講學生區內Banding,都有口述用"估計"的字眼。

作者: hkmm888 時間: 20-12-13 15:05
小學會收到教育局通知,有幾多band123%。
作者: tpmon 時間: 20-12-13 15:15
hkmm888 發表於 20-12-13 15:05 
小學會收到教育局通知,有幾多band123%。
教育局從200x 年起已不容許小學對外公佈小學每年度各學生Banding 的實際%
希望樓主明白,學校和老師也要保住份工遵守教育局的規則。正在做教育界的人也有難處不便講。

作者: cmir 時間: 20-12-13 15:20 標題: 回覆樓主:
我地學校永遠話各Banding 佔1/3


作者: Hkmama818 時間: 20-12-13 15:26
tpmon 發表於 20-12-13 15:15 
教育局從200x 年起已不容許小學對外公佈小學每年度各學生Banding 的實際%
希望樓主明白,學校和老師也要 ...
我明白,唔會苛求,只係想搞清楚D究竟大家係點估~

作者: tpmon 時間: 20-12-13 15:30 標題: 回覆樓主:
其實小學比到足夠口述"估計"學生Banding 的資料給家長在自行和大抽獎選校已足夠。
有些太details 的位要做小學/中學的才知道。問到老師不能對外公佈的details位,我們是否仍要那麼堅持攪到老師飯碗不保追問到底?

作者: Poyau 時間: 20-12-13 15:48
Hkmama818 發表於 20-12-13 14:55 
例如幾多名以內係band 1,會知道嗎?中學又知道有幾多個B1,2,3派咗入去嗎?定係考完preS1,甚至開學後見到 ...
中學知收生Banding
簡介會有中學會有相關資訊

作者: 02413124 時間: 20-12-13 15:51
Hkmama818 發表於 20-12-13 15:26 
我明白,唔會苛求,只係想搞清楚D究竟大家係點估~
建議數數上年入肯定band 1,2,3既學生人數,會約略估到

作者: Poyau 時間: 20-12-13 16:00
Hkmama818 發表於 20-12-13 15:26 
我明白,唔會苛求,只係想搞清楚D究竟大家係點估~
小學要估Banding因為每年有變數
全港/同區各Band人數固定為各1/3
即使本校人數相同 假如同區人數減
相同成績亦可能跌Band

作者: JojoDad 時間: 20-12-13 16:13
本帖最後由 JojoDad 於 20-12-13 16:17 編輯
cmir 發表於 20-12-13 15:20 
我地學校永遠話各Banding 佔1/3
咁講有D hea 講Wow。通常呈一派成績表時會口述班什至級排名,呈二前十一月會口述估Band, 但要問清楚佢係講區band定全港,然後呈二派成績表時會口述班排名,關係好D會私下通氣級排名。另外行政主任同時會再估band, 然後口述告訴你,好讓你為自一丶二定策略。最後填攪珠表再看你初填後俾意見。我個女今年升中一,D小學老師做哂以上算係咁,我聽哂佢地話,甲一、乙一填區內B1C,個女以1C/2A邊緣人入左,我多謝佢地架。
作者: tpmon 時間: 20-12-13 16:20
JojoDad 發表於 20-12-13 16:13 
咁講有D hea 講Wow。通常呈一派成績表時會口述班什至級排名,呈二前十一月會口述估Band, 但要問清楚佢係講 ...
本帖最後由 tpmon 於 20-12-13 16:23 編輯
對,口述。
和老師關係好,佢肯口述講details D會知多D。
但不要爆老師肯私下口述講多D嘢給你知,令老師難做。

作者: SLHongkonger 時間: 20-12-13 16:30
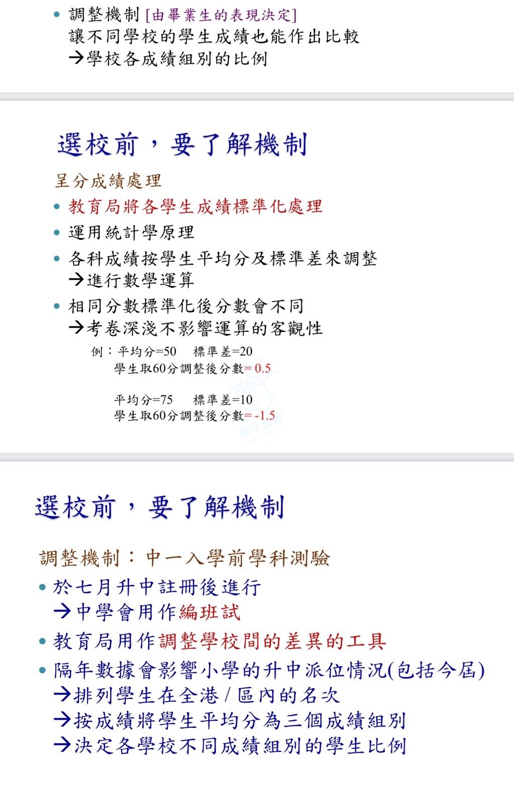
教育局會有一個調整機制俾返小學
令每間小學有一個準則黎計算返學生的banding 但每間小學會唔會講呢個banding 就視乎返間小學啦

圖片附件: myimage.jpg (20-12-13 16:30, 514.97 KB) / 下載次數 222
/forum.php?mod=attachment&aid=MzU2OTA2fDZjNDViZmIzfDE3NzUyODc5OTR8MA%3D%3D

圖片附件: myimage.jpg (20-12-13 16:30, 551.75 KB) / 下載次數 205
/forum.php?mod=attachment&aid=MzU2OTA3fDhmY2U1NWE5fDE3NzUyODc5OTR8MA%3D%3D

作者: Hkmama818 時間: 20-12-13 18:08
SLHongkonger 發表於 20-12-13 16:30 
教育局會有一個調整機制俾返小學
令每間小學有一個準則黎計算返學生的banding 但每間小學會唔會講呢個ban ...
謝謝,很清晰的slides! 請問邊度搵的?

作者: Hkmama818 時間: 20-12-13 18:14
SLHongkonger 發表於 20-12-13 16:30 
教育局會有一個調整機制俾返小學
令每間小學有一個準則黎計算返學生的banding 但每間小學會唔會講呢個ban ...
另,今年升中調整工具應是16,18年先啱。

作者: SLHongkonger 時間: 20-12-13 19:17
Hkmama818 發表於 20-12-13 18:08 
謝謝,很清晰的slides! 請問邊度搵的?
Pm你

作者: SLHongkonger 時間: 20-12-13 19:18
Hkmama818 發表於 20-12-13 18:14 
另,今年升中調整工具應是16,18年先啱。
因為呢份野 應該係上年出

作者: BHA 時間: 20-12-13 20:13
SLHongkonger 發表於 20-12-13 16:30 
教育局會有一個調整機制俾返小學
令每間小學有一個準則黎計算返學生的banding 但每間小學會唔會講呢個ban ...
「跨網學生以他在全港的成績組別為依歸」這句,是否指:
只要小朋友是全港band 1,就算由弱區跨去強區,都是強區嘅band 1?

作者: SLHongkonger 時間: 20-12-13 20:41
BHA 發表於 20-12-13 20:13 
「跨網學生以他在全港的成績組別為依歸」這句,是否指:
只要小朋友是全港band 1,就算由弱區跨去強區, ...
我的理解係大抽獎黎計 弱區誇去強區
Band 1C 邊緣人 係有可能跌落band 2
所以點解會有band 1生入band 3學校的說法 就係弱區band 1生誇左去強區 唔知自己跌左落band 2 估錯自己banding 然後填哂band 1先 所以最終去左band 3學校

作者: notcool 時間: 20-12-13 21:01
BHA 發表於 20-12-13 20:13 
「跨網學生以他在全港的成績組別為依歸」這句,是否指:
只要小朋友是全港band 1,就算由弱區跨去強區, ...
我不這麼認為。如果錯了,請指正
甲部:派位程序
電腦先處理全港第一派位組別學生的學校選擇
再處理全港第二派位組別學生的學校選擇
最後是全港第三派位組別學生的學校選擇電腦在完成處理所有學生在甲部的學校選擇後,才會處理未獲派位學生乙部的選擇
e.g. In HK, 1000 students, Band 1 =1st to 333rd.
乙部:派位程序
當學校網第一派位組別的學生均獲分配學位後
電腦再按同一程序處理學校網第二派位組別學生的派位
最後是學校網第三派位組別學生的派位
e.g In district 1 強區, 100 students, Band 1= 33 students.
如果您是第333位(全港第一派位組別),前往強區。可以成為前33名學生嗎?Maybe or Maybe not.
作者: BHA 時間: 20-12-13 21:13
#30,#31
我明白你們講嘅,我不嬲嘅理解都係咁。但因為張slide上那一句寫嘅,好似同大家嘅理解唔一樣⋯⋯
定係呢句嘅「跨網」,只係指於甲部不受校網限制嘅「跨網」,唔包括乙部轉區嘅「跨網」?

作者: Poyau 時間: 20-12-13 21:26
BHA 發表於 20-12-13 21:13 
#30,#31
我明白你們講嘅,我不嬲嘅理解都係咁。但因為張slide上那一句寫嘅,好似同大家嘅理解唔一樣⋯⋯
「為」字應放係「組别」前
「跨網...以...全港成績為組別依歸」

作者: BHA 時間: 20-12-13 21:31
Poyau 發表於 20-12-13 21:26 
「為」字應放係「組别」前
「跨網...以...全港成績為組別依歸」
張slide寫錯?不是EDB嘅slide嗎?

作者: Hkmama818 時間: 20-12-13 21:40
BHA 發表於 20-12-13 21:31 
張slide寫錯?不是EDB嘅slide嗎?
那不是EDB的slide。

作者: BHA 時間: 20-12-13 21:43
Hkmama818 發表於 20-12-13 21:40 
那不是EDB的slide。
噢,原來如此⋯⋯

作者: Hkmama818 時間: 20-12-13 21:51
BHA 發表於 20-12-13 21:31 
張slide寫錯?不是EDB嘅slide嗎?
加咗整slide 位老師理解後的整合,整體我覺得算清晰,你哋講嗰句,都不失為一個比只參考學校網內排名更準確嘅定位。。

作者: hkpapa852 時間: 20-12-14 13:49
好多家長仍然誤解,以為排名計埋999632科比重就會好準確。
其實一日未變做標準分,誤差仍然可以好大。
其實就算有咗websam個模擬名次,現實中仍有一定誤差。因為websam排名唔係用配對咗Pre-S1成績去排,只係按照調整分同科比重去排。
作者: cafeva 時間: 20-12-14 13:53
hkpapa852 發表於 20-12-14 13:49 
好多家長仍然誤解,以為排名計埋999632科比重就會好準確。
其實一日未變做標準分,誤差仍然可以好大。
因為websam排名唔係用配對咗Pre-S1成績去排,只係按照調整分同科比重去排。>>> 有分別嗎?
作者: hkpapa852 時間: 20-12-14 13:59
cafeva 發表於 20-12-14 13:53 
因為websam排名唔係用配對咗Pre-S1成績去排,只係按照調整分同科比重去排。>>> 有分別嗎?
...
當然有分別
假設級20-22既Pre-S1對照分可能係:91.2, 90.6同87.9
A學生呈一呈二分別係級20同22,B學生兩次呈分都係級21,模擬名次可能最終係A學生高D,但現實係B學生既全港排名高D。
作者: cafeva 時間: 20-12-14 14:01
hkpapa852 發表於 20-12-14 13:59 
當然有分別
假設級20-22既Pre-S1對照分可能係:91.2, 90.6同87.9
個system 呈二應該係出呈一加呈二喎?
作者: hkpapa852 時間: 20-12-14 14:04
cafeva 發表於 20-12-14 14:01 
個system 呈二應該係出呈一加呈二喎?
Websam可出晒每次排名同累計排名,但都係無參考Pre-S1對照分,所以點都有誤差。
Pre-S1對照分只有EDB既系統有
作者: cafeva 時間: 20-12-14 14:05
hkpapa852 發表於 20-12-14 14:04 
Websam可出晒每次排名同累計排名,但都係無參考Pre-S1對照分,所以點都有誤差。
Pre-S1對照分只有EDB既系 ...
我就係話次2個名次應該一樣, 唔明點解唔同
作者: hkpapa852 時間: 20-12-14 14:09
cafeva 發表於 20-12-14 14:05 
我就係話次2個名次應該一樣, 唔明點解唔同
級排名係咪按足晒呈分既方式去計算?
另一最大問題,如呈一/呈二人數有變,各項分數都會再調整
作者: cafeva 時間: 20-12-14 14:12
hkpapa852 發表於 20-12-14 14:09 
級排名係咪按足晒呈分既方式去計算?
另一最大問題,如呈一/呈二人數有變,各項分數都會再調整

我係指system 個呈一+呈二排既名次呀. 點對preS1點加減人都係佢地學校學生既排位
作者: 高達紅色 時間: 20-12-14 20:19
上學期個教育局官員登入左教局電腦咪知囉!拉左啦

作者: tpmon 時間: 20-12-15 00:48
高達紅色 發表於 20-12-14 20:19 
上學期個教育局官員登入左教局電腦咪知囉!拉左啦
所以切勿犯規。

作者: jasprincess 時間: 20-12-21 21:46
SLHongkonger 發表於 20-12-13 20:41 
我的理解係大抽獎黎計 弱區誇去強區
Band 1C 邊緣人 係有可能跌落band 2
咁如果係弱區既強校呢?正常全世界港排名應該同強區差不多?

作者: cyhh 時間: 20-12-23 08:12
hkpapa852 發表於 20-12-14 14:04 
Websam可出晒每次排名同累計排名,但都係無參考Pre-S1對照分,所以點都有誤差。
Pre-S1對照分只有EDB既系 ...
唔好意思,即係級排名都唔能夠預計好banding?因為家長不能對照pre s1排位?
即係有機會學校跟左999632、排名比你後嘅,都會喺全港、本區rank order比你前?

作者: Poyau 時間: 20-12-23 09:27
cyhh 發表於 20-12-23 08:12 
唔好意思,即係級排名都唔能夠預計好banding?因為家長不能對照pre s1排位?
即係有機會學校跟 ...
學校級排名用原始分999632
EDB呈分Rank Order 用標準分
兩者計法不同先後有可能逆轉

作者: cyhh 時間: 20-12-23 19:29
Poyau 發表於 20-12-23 09:27 
學校級排名用原始分999632
EDB呈分Rank Order 用標準分
兩者計法不同先後有可能逆轉
不好意思,我還是不明白,請問什麼事標準分?是Standard deviation?
我們不能知道標準分,咁請問999632的排名,準成度會有幾高呢?

作者: 20媽咪 時間: 20-12-23 19:38
Poyau 發表於 20-12-23 09:27 
學校級排名用原始分999632
EDB呈分Rank Order 用標準分
兩者計法不同先後有可能逆轉
同問,咁即係如果學校講咗累計呈分排名,上到EDB後,比對完pre S1之後,可能名次又會再有變動?

作者: Poyau 時間: 20-12-23 20:36
cyhh 發表於 20-12-23 19:29 
不好意思,我還是不明白,請問什麼事標準分?是Standard deviation?
我們不能知道標準分,咁請問999632的 ...
標準分 z score
z = (x – μ) / σ
x = 原始分 Raw score
μ = 平均分 Mean
σ = 標準差 Standard deviation

作者: cyhh 時間: 20-12-23 20:40
Poyau 發表於 20-12-23 20:36 
標準分 z score
z = (x – μ) / σ
x = 原始分 Raw score
明白,即standard score,thx!即是家長無辦法知道的。。。

作者: Poyau 時間: 20-12-23 20:46
cyhh 發表於 20-12-23 20:40 
明白,即standard score,thx!即是家長無辦法知道的。。。
Welcome
學校係WebSAMS呈分後就見到
有啲會同家長講呈分排名
(0 Bytes, 下載次數: 315)

附件: (20-12-23 20:46, 0 Bytes) / 下載次數 315
/forum.php?mod=attachment&aid=MzU3MDcyfDU1OGM0ZWJlfDE3NzUyODc5OTR8MA%3D%3D
作者: YmOra 時間: 20-12-23 21:19
cyhh 發表於 20-12-23 19:29 
不好意思,我還是不明白,請問什麼事標準分?是Standard deviation?
我們不能知道標準分,咁請問999632的 ...
不,小學可以以科目的所有學生的各自得分而計出平均分、標準差和標準分再進行999632的比例加總後計算學生的總分數,再排一個呈分試名次。
作者: YmOra 時間: 20-12-23 21:20
20媽咪 發表於 20-12-23 19:38 
同問,咁即係如果學校講咗累計呈分排名,上到EDB後,比對完pre S1之後,可能名次又會再有變動?
...
個人認為,不是,先比對再有名次結果。
作者: 20媽咪 時間: 20-12-23 22:12
YmOra 發表於 20-12-23 21:19 
不,小學可以以科目的所有學生的各自得分而計出平均分、標準差和標準分再進行999632的比例加總後計 ...
呢個都係,我嘅理解,學校應該計得出呈分名次,而呢個名次應該都有一定嘅參考價值掛...

作者: YmOra 時間: 20-12-23 22:39
20媽咪 發表於 20-12-23 22:12 
呢個都係,我嘅理解,學校應該計得出呈分名次,而呢個名次應該都有一定嘅參考價值掛...
...
個人認為,一定有,小學有嘅資料一定比家長估嘅多,縱然教育局下令不得與家長透露較重要的資訊,但只要與學校關係好,每次知多DD,下次又知多DD,加加埋埋都有九成以上清楚自己的Banding位置,加上總要經常提醒自己,入到與估計的Banding相差不多於"一小格"(即例如:B1b與B1c差距為「一小格」)都可以接受,因為,孩子將來是否能夠入到U,自己的努力才是關鍵才是最重要,學校的Banding高與低只是次要只是參考,小孩子是否成功做到該中學嘅""入U率""內的學生,關鍵在於學生努力的多寡,又,小孩子是否成為該中學嘅""(1減入U率)""內的學生,關鍵亦在於學生的努力的多寡。
作者: 20媽咪 時間: 20-12-23 22:42
YmOra 發表於 20-12-23 22:39 
個人認為,一定有,小學有嘅資料一定比家長估嘅多,縱然教育局下令不得與家長透露較重要的資訊,但只要與 ...
明白,始終即使小朋友入到間80%入率嘅中學,佢唔比心機嘅話,都會成為果20%嘅.....
多謝你詳盡嘅解釋

作者: YmOra 時間: 20-12-23 22:59
20媽咪 發表於 20-12-23 22:42 
明白,始終即使小朋友入到間80%入率嘅中學,佢唔比心機嘅話,都會成為果20%嘅.....
多謝你詳盡嘅解釋:laml ...
唔駛客氣
只是小妹我的遇見而矣!
| 歡迎光臨 教育王國 (/) |
Powered by Discuz! X1.5 |