教育王國
標題: Covid-19肺炎 福建小學家長確診 [打印本頁]
作者: islz 時間: 20-10-7 11:49 標題: Covid-19肺炎 福建小學家長確診
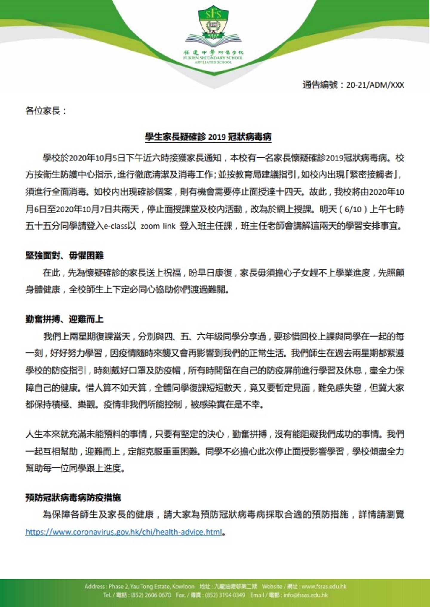
直資小學福建中學附屬學校於10月5日(星期一)接獲家長通知,有一名家長懷疑確診新冠毒病。校方發通告向家長表示,已按衞生防護中心指示,進行徹底清潔及消毒工作,並由10月6日(二)至10月7日(三)共兩天,停止面授課堂及校內活動,改為於網上授課。校方在通告中亦指,如校內出現確診個案,有機會需要停止面授課堂達14天。
https://www.####.com/wp-content/uploads/master/2020/10/%E9%80%9A%E5%91%8A.jpg

作者: Vividada4472 時間: 20-10-7 12:03
福小幾時面一?
作者: alyy1119 時間: 20-10-7 12:34
Vividada4472 發表於 20-10-7 12:03 
福小幾時面一?
本帖最後由 alyy1119 於 20-10-7 12:35 編輯
冇記錯應該7/10前會收到email通知幾時1st in
但而家咁情況可能有變(emoji)

作者: kikibebe 時間: 20-10-7 14:40
islz 發表於 20-10-7 11:49 
直資小學福建中學附屬學校於10月5日(星期一)接獲家長通知,有一名家長懷疑確診新冠毒病。校方發通告向家 ...
條link開唔到,可否post多次,thx.
作者: Poyau 時間: 20-10-7 16:42
kikibebe 發表於 20-10-7 14:40 
條link開唔到,可否post多次,thx.
https://www.hk01.com/社會新聞/532343/兩日內錄3學校因疫情須停課兩天-福建中學附小家長初步確診


作者: Poyau 時間: 20-10-7 16:43 標題: 回覆樓主:
學校完成全面消毒
https://m.facebook.com/story.php?story_fbid=1238018403239470&id=229808517393802

作者: miyu13 時間: 20-10-7 17:27
仍未收到面試 email

作者: kikibebe 時間: 20-10-7 17:34
Thx.
作者: chiubbbb 時間: 20-10-7 18:21
miyu13 發表於 20-10-7 17:27 
仍未收到面試 email
same, 完全無下文
| 歡迎光臨 教育王國 (/) |
Powered by Discuz! X1.5 |