教育王國
標題: 咩野都係第一次! 啱啱先知要幼稚園入學註冊證!點算 [打印本頁]
作者: dream861014 時間: 17-12-5 03:03 標題: 咩野都係第一次! 啱啱先知要幼稚園入學註冊證!點算
點算點算! 平時又極少睇電視! 面試幼稚園又冇提醒! 最衰自己理解能力又差! 幼稚園收左比通告我填又唔睇清楚! 以為註冊證係去幼稚園拎!真失敗!
聽日直接填好拎去放入灣仔個信箱! 有冇可能趕得切1月13號註冊留位! 好失敗! 成晚訓唔著! 點算! 又辛苦先講掂校長比個位我仔! 唉唉唉!
有冇人可以幫到我同有咩辦法?
作者: suenkayuk 時間: 17-12-5 06:38
dream861014 發表於 17-12-5 03:03 
點算點算! 平時又極少睇電視! 面試幼稚園又冇提醒! 最衰自己理解能力又差! 幼稚園收左比通告我填又唔睇清楚 ...
1月13日重有成個月時間,應該趕得切,我記得好似由寄申請表到收都係1個月時間左右。你聽朝寄前打電話問下以下教育局查詢熱線:
http://www.edb.gov.hk/tc/edu-system/preprimary-kindergarten/kindergarten-k1-admission-arrangements/index-4.html#Enquiry
你講佢知你緊急嘅情況,睇下佢可唔可以想辦法幫你加快申請啦,唔好擔心,最緊要解決問題。

作者: saisaili 時間: 17-12-5 07:11 標題: 回覆樓主:
有證就免費,無證就收學費啫,唔會無學位

作者: jimjimjim 時間: 17-12-5 07:26
趕到啦
不用擔心
作者: moonmoonstar 時間: 17-12-5 08:33 標題: 回覆樓主:
ok架,大部份人申請晒,而家批得快好多架,放心吧!

作者: dream861014 時間: 17-12-5 08:51
唔該晒各位! 千萬分感激!!!!
作者: Eunice0203 時間: 17-12-5 11:05 標題: 回覆樓主
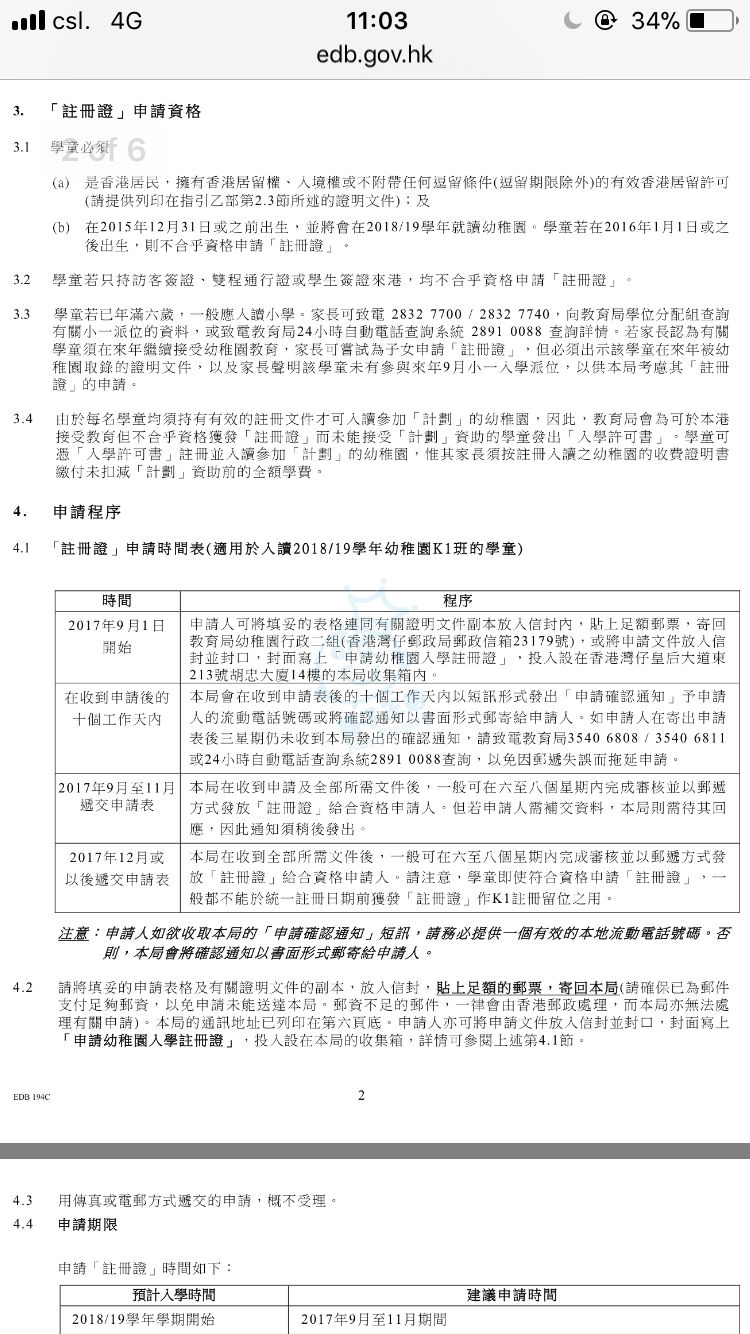
我覺得你同學校講聲先好d 12月打後講明要6至8星期

圖片附件: myimage.jpg (17-12-5 11:05, 534.51 KB) / 下載次數 49
/forum.php?mod=attachment&aid=MTkxNDY4fDJmN2Q1ZTI5fDE3NzY3ODc4NTB8MA%3D%3D
| 歡迎光臨 教育王國 (/) |
Powered by Discuz! X1.5 |