教育王國
標題: 62網: 今年加左7間區外借位, 想問問依7間係咪寶校? [打印本頁]
作者: akimaybe 時間: 16-1-26 09:30 標題: 62網: 今年加左7間區外借位, 想問問依7間係咪寶校?
我估大家對62網內既學校都有d概念, 但好似冇咩講吓今年外借區外依7間! 大家都提醒要填哂乙部, 可以傾吓嗎?有冇資料交流吓!

作者: ww08423 時間: 16-1-26 10:25
當中除了梨木樹天主教小學, 聖公會主愛小學(梨木樹), 中華傳道會呂明才小學外, 其餘四間今年都會收跨境學童
作者: tuliplee_hk 時間: 16-1-26 10:37
ww08423 發表於 16-1-26 10:25 
當中除了梨木樹天主教小學, 聖公會主愛小學(梨木樹), 中華傳道會呂明才小學外, 其餘四間今年都會收跨境學童 ...
當中黃士心係小班教學,應該會好D
作者: Lw2003 時間: 16-1-26 10:55 標題: 回覆:62網: 今年加左7間區外借位, 想問問依7間係咪寶校?
呂明才都係小班

作者: akimaybe 時間: 16-1-26 11:58 標題: 回覆:62網: 今年加左7間區外借位, 想問問依7間係咪寶校
我睇資料, 7間入面, 除左梨木樹主愛, 其餘係小班!

作者: hkpapa852 時間: 16-1-26 17:18
我只可以話, 梨木樹嗰邊有兩間好嘢, 升中派位入B1率唔差得62網既二線小學幾多
作者: Lw2003 時間: 16-1-26 22:05 標題: 引用:我只可以話,+梨木樹嗰邊有兩間好嘢,+升中派
原帖由 hkpapa852 於 16-01-26 發表
我只可以話, 梨木樹嗰邊有兩間好嘢, 升中派位入B1率唔差得62網既二線小學幾多 ...
Thanks hkpapa,知道呀,不過得嗰12個位比荃灣,都唔知應該點排

作者: Lw2003 時間: 16-1-26 22:09 標題: 回覆:62網: 今年加左7間區外借位, 想問問依7間係咪寶校?
62網好天地,排完第二,已經唔知排乜,放D寶校第三、四,又好似太保守,唉~

作者: akimaybe 時間: 16-1-27 09:43 標題: 引用:我只可以話,+梨木樹嗰邊有兩間好嘢,+升中派
原帖由 hkpapa852 於 16-01-26 發表
我只可以話, 梨木樹嗰邊有兩間好嘢, 升中派位入B1率唔差得62網既二線小學幾多 ...
請問梨木樹依2間是64網, 咁第時中學係咪都跟左64網中學? 爬文得知荃灣62網中學band 1少, 好似仲有5間係band 3添..... 如果可避開62網, 好似可考慮!

作者: hkpapa852 時間: 16-1-27 09:45
akimaybe 發表於 16-1-27 09:43 
請問梨木樹依2間是64網, 咁第時中學係咪都跟左64網中學? 爬文得知荃灣62網中學band 1少, 好似仲有5間係band ...
好可惜, 果兩間64網既小學唔知點解升中網係屬於荃灣區
作者: Ajojo 時間: 16-1-27 12:09
乙二排思源會唔會死硬?
作者: adamtam 時間: 16-1-27 13:16
回覆 Ajojo 的帖子
上年乙一已經入不晒了,
今年仲少位過上年.
作者: Lw2003 時間: 16-1-27 13:16
Thanks Superying!!好,諗諗佢!
作者: Ajojo 時間: 16-1-27 14:32
有邊間2線可以考慮呢?
作者: cattz288 時間: 16-1-27 17:43 標題: 回覆:62網: 今年加左7間區外借位, 想問問依7間係咪寶校
想問定荃灣區小學扣門時需要profolio嗎?

作者: oldgamesman 時間: 16-4-26 19:43
一定要
作者: subb 時間: 16-4-27 10:17 標題: 回覆:62網: 今年加左7間區外借位, 想問問依7間係咪寶校?
睇學校是否要!去學校website 睇下叩門要求,按本子辦事,🈶️D學校不要!。 不過經驗比我感覺,全in 的小學,睇成積only

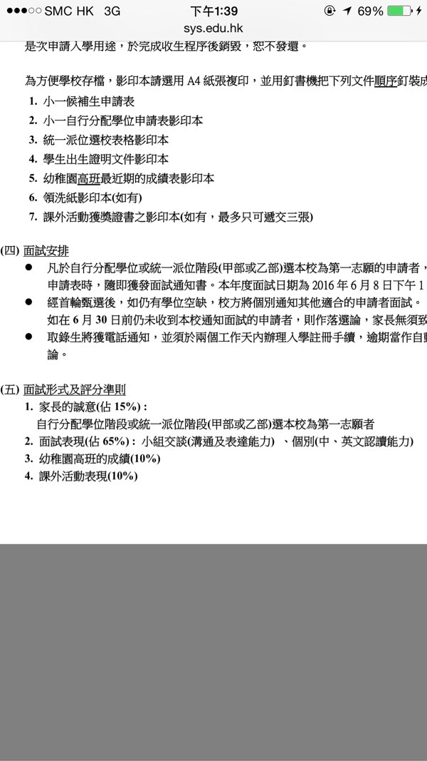
作者: adamtam 時間: 16-5-4 13:44 標題: 回覆:62網: 今年加左7間區外借位, 想問問依7間係咪寶校?
思源今年唔同了玩法。

圖片附件: myphoto.jpg (16-5-4 13:44, 96.55 KB) / 下載次數 47
/forum.php?mod=attachment&aid=Njc2MzV8NDc2YmUxZTh8MTc3OTkwMjIyMHww

作者: cattz288 時間: 16-5-4 19:26
adamtam 發表於 16-5-4 13:44 
思源今年唔同了玩法。
啱啱見到, 自行如果無任何優勢, 果個一要好好利用!

不過可以唔駛整portfolio, 
作者: judy3210 時間: 16-5-7 11:35
thanks
| 歡迎光臨 教育王國 (/) |
Powered by Discuz! X1.5 |