教育王國
標題: 理工大學言語治療診所 [打印本頁]
作者: Lingyau1221    時間: 15-6-2 23:52     標題: 理工大學言語治療診所
Any people kids try? I found that the fee teach by master students is very economic and if 100% attend free one lesson($300 45min) 
I will bring my son to try as i am Poly U student too...
 
作者: Lingyau1221    時間: 15-6-3 00:00     標題: 回覆:Lingyau1221 的帖子
I am wrong if sick leave can got $300 deduct discount too
 
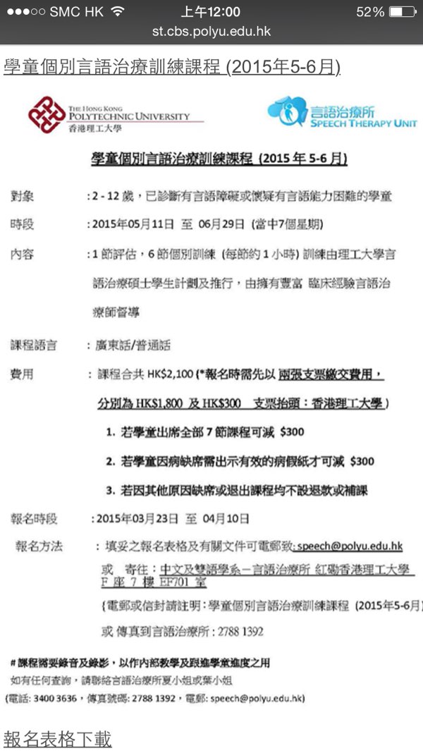
作者: Lingyau1221    時間: 15-6-3 00:01     標題: 回覆:Lingyau1221 的帖子

 
 
 
 圖片附件:  myphoto.jpg (15-6-3 00:01, 99.73 KB) / 下載次數 38
圖片附件:  myphoto.jpg (15-6-3 00:01, 99.73 KB) / 下載次數 38
/forum.php?mod=attachment&aid=NDU5MDR8MTI2NTZlNjd8MTc2MTkxMTQwOHww

作者: agatechung    時間: 15-6-3 11:30
聽聞理大吾好,只會浪費金錢.....
作者: muffincake    時間: 15-6-3 15:09     標題: 回覆:Lingyau1221 的帖子
睇妳遇到個學生好唔好,就算遇到好嘅,上完7堂就完,始終去出面言語治療師好啲,有經驗,因為可繼續報讀跟返個治療師
 
作者: Lingyau1221    時間: 15-6-7 01:47     標題: 回覆:muffincake 的帖子
貴⋯
 
作者: raff    時間: 15-6-21 21:11
剛同阿女參加了理工大學言語小組,已上了六堂,係$700,7堂。 D學生好好,唔會HEA。阿女都有固定ST跟進,但閒時上呢D小組都幫到佢,有進步。
作者: Yukiruirui888    時間: 16-4-17 15:43     標題: 引用:剛同阿女參加了理工大學言語小組,已上了六
原帖由 raff 於 15-06-21 發表
剛同阿女參加了理工大學言語小組,已上了六堂,係$700,7堂。 D學生好好,唔會HEA。阿女都有固定ST跟進,但閒 ...
 
作者: carmenlau11182    時間: 16-4-17 16:20     標題: 回覆:理工大學言語治療診所
仲可以報嗎? 我見佢4月10日截止。
 
作者: wingsbb    時間: 16-4-17 16:22     標題: 引用:Any+people+kids+try?+I+found+that+the+fe
原帖由 Lingyau1221 於 15-06-02 發表
Any people kids try? I found that the fee teach by master students is very economic and if 100% atte ...
純粹個人意見。
 
作者: raff    時間: 16-4-23 17:49
回覆 carmenlau11182 的帖子
我係舊年報,你上佢WEBSITE 看看
作者: raff    時間: 16-4-23 18:01
回覆 wingsbb 的帖子
同意, 我個女有一個經驗治療師一路跟進, 兼收位ST都好好.
所以我都覺得學生GREEN, 坐唔定果D,學生跟得吃力, 但如坐得定, 咁平上下無妨
| 歡迎光臨 教育王國 (/) | Powered by Discuz! X1.5 |